SmartDraw's diagram maker helps you build diagrams of all kinds from flowcharts to floor plans with powerful AI automation and rich content.
Select any scaled drawing type or any diagram and learn about the unique symbols and rules on how to make them.
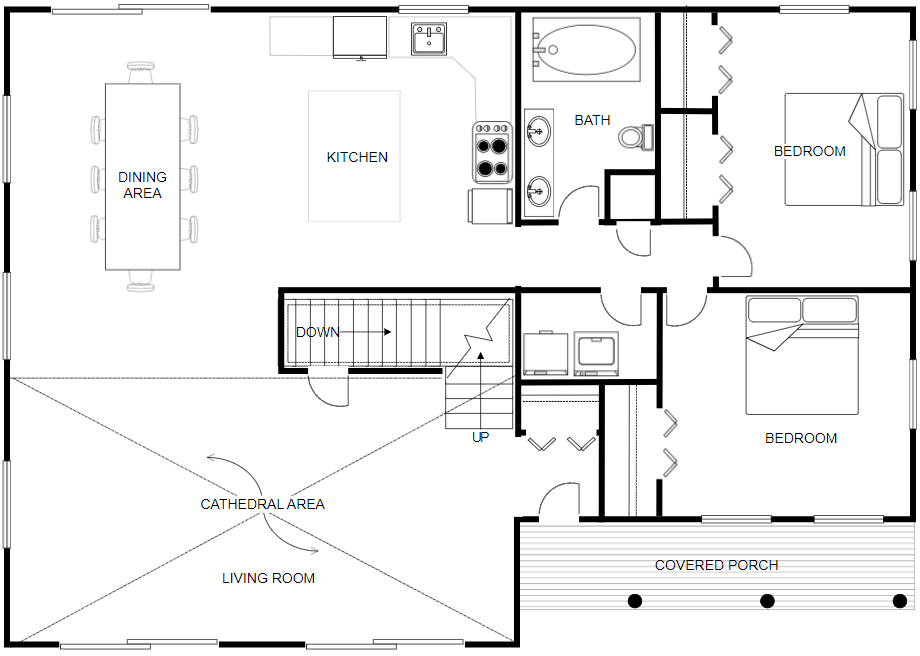
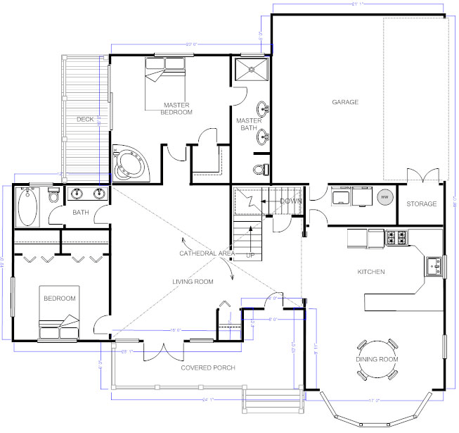
Browse floor plans and other layouts within SmartDraw and get started now:
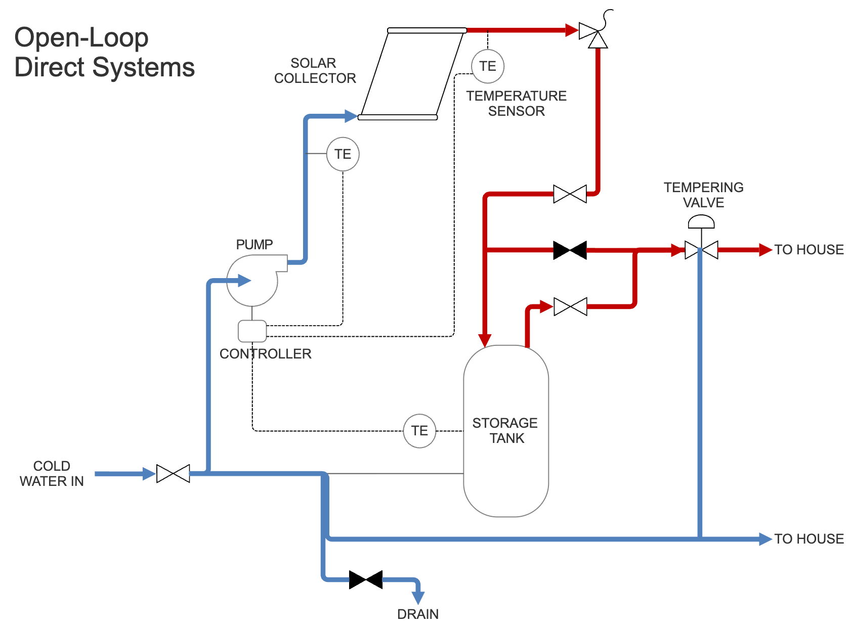
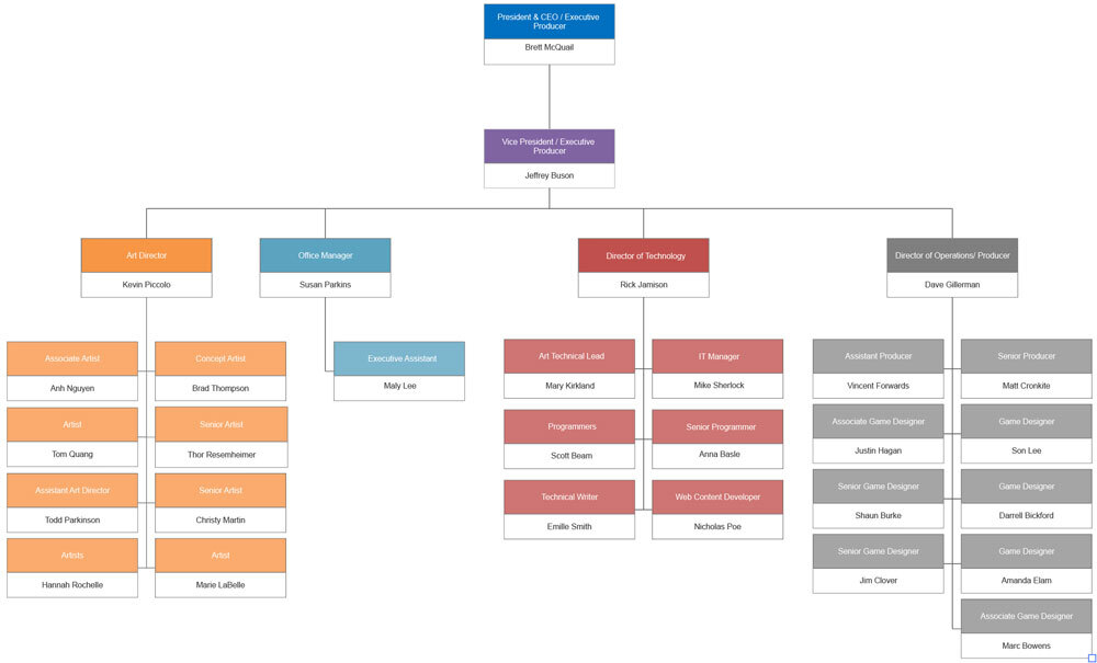
Browse some of the most popular diagram types within SmartDraw and get started now:
Make diagrams of all kinds easily using templates and powerful automation. See all the visuals you can create with SmartDraw.
Discover why SmartDraw is the best diagramming software today.