UML Diagram Examples

Browse UML diagram templates and examples

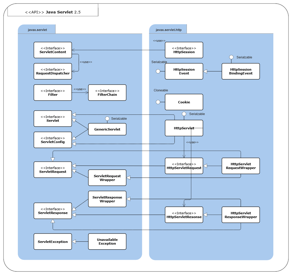
UML Package Diagram

Package Diagram can be used to simplify complex class diagrams, it can group classes into packages.

By continuing to use the website, you consent to the use of cookies.   Read More